Abstract
This study examines the critical factors that enable Indonesian micro, small, and medium enterprises (MSMEs) to successfully internationalize through e-commerce and assesses the performance implications of internationalization. Drawing on the Knowledge-Based View and Network Theory, the research investigates the effects of foreign market knowledge, product innovation knowledge, and institutional networking on MSME internationalization, as well as the impact of internationalization on firm performance. A quantitative cross-sectional design was employed using survey data collected from 100 Indonesian MSMEs engaged in or aspiring toward international e-commerce activities. The data were analyzed using Partial Least Squares Structural Equation Modeling (PLS-SEM) with SmartPLS. The results indicate that all three factors significantly and positively influence MSME internationalization, with foreign market knowledge emerging as the most dominant determinant. Product innovation knowledge and institutional networking also exhibit significant contributions to international expansion. Furthermore, internationalization is found to have a strong positive effect on firm performance, as reflected in inventory turnover and revenue growth. These findings highlight the central role of knowledge acquisition, innovation capability, and institutional support in facilitating MSME participation in global digital markets. The study contributes empirical evidence from a developing economy context and offers practical insights for MSME managers and policymakers seeking to strengthen international competitiveness through e-commerce
Introduction
Micro, small, and medium enterprises (MSMEs) have become the main sector contributing to a country's economy and social development. MSMEs are increasingly the sector that provides the largest employment opportunities with low capital investment. They also have a broad presence across various economic sectors, producing a wide range of goods and services to meet domestic and international market demands (Sekhar & Radha, 2019). MSMEs are vital for economic growth, significantly contributing to employment and gross domestic product (GDP). In many countries, MSMEs account for more than 50% of GDP and generate up to 63% of employment, as shown in OECD economies (Handoyo et al., 2021). Besides their economic impact, MSMEs play a crucial role in fostering innovation and supporting local communities, especially in developing nations. However, their potential for expansion and global competitiveness is often limited by scarce resources and capabilities (Amoah et al., 2022). According to data from the Ministry of Cooperatives and SMEs, the number of SMEs currently stands at 64.2 million, contributing 61.07% to GDP or IDR 8,573.89 trillion. Their contribution to the Indonesian economy includes the capacity to employ around 117 million workers, or 97% of the entire workforce, and the mobilization of 60.4% of total investments.
Innovations in information and communication technology form the foundation of the industrial revolution, shaping business operations and consumer habits (Yusgiantoro et al., 2019). E-commerce has driven changes in consumer behaviour, allowing rational decisions through free, easy, and quick access to product information. This growth benefits MSMEs by expanding markets with minimal investment, enabling national and international reach (Kirom et al., 2022). However, most e-commerce growth is led by large firms, as MSMEs face barriers like financial issues, regulations, limited digital skills, and poor infrastructure, especially in developing countries (Prakash et al., 2021).
These problems mentioned above prevents MSMEs from developing countries the from expanding their operations abroad. Addressing these barriers is important to improve the global economy and enable MSMEs to use e-commerce for sustainable growth (Prakash et al., 2021). An effective adoption of e-commerce could foster the expansion of market access and competitiveness for MSMEs. However, problems such as regulatory complexities, financial constraints, and inadequate digital infrastructure hinder this potential (Bai et al., 2021). Understanding these problems will help the industry leaders and policy makers in making strategies that can help these issues to foster the sustainable MSMEs growth in the global digital economy. Successfully internationalizing in the e-commerce industry requires MSMEs to focus on critical success factors that enhance their competitiveness and market reach. According to Handoyo et al. (2021) there are three main factors that become the critical success factors for the internationalization of MSMEs are Foreign Market Knowledge, product innovation knowledge, and institutional networking.
Micro, small, and medium enterprises (MSMEs) play a pivotal role in the global economy, contributing significantly to employment and GDP growth. However, their ability to internationalize through e-commerce remains hindered by several challenges, especially in developing regions. These barriers include financial constraints, regulatory complexities, and inadequate digital infrastructure (Bai et al., 2021). Financial constraints represent a significant hurdle, as many MSMEs lack the necessary resources to invest in advanced technological infrastructure or meet the stringent requirements of international markets (Qasim et al., 2021). Furthermore, regulatory complexities, such as stringent trade policies and environmental regulations, often create additional barriers, particularly for MSMEs in developing economies where compliance may require substantial adjustments and investments (Xie et al., 2020). Limited access to digital infrastructure, including unreliable internet connectivity and outdated systems, further compounds these challenges, making it difficult for MSMEs to operate efficiently in a competitive global digital economy (Abisuga-Oyekunle et al., 2020). In light of these issues, this research proposes the following research questions:
RQ1: To what extent does knowledge and network affect the internationalization process of Indonesian MSMEs through the e-commerce lens?
RQ2: To what extent does internationalization affect the performance of Indonesian MSMEs?
Literature Review
Knowledge-Based View[TK1]
The Knowledge-Based View (KBV) views knowledge as a vital strategic resource underpinning a firm’s competitiveness, building on the Resource-Based View by emphasising that tacit, firm-specific, and socially embedded knowledge is hard to replicate and key to sustained competitive advantage (R. M. Grant, 1996; Pereira & Bamel, 2021) . Knowledge helps firms scale, innovate, and adapt, especially for SMEs with limited tangible resources (Sheppard, 2025; Zakery & Saremi, 2021). There's no single definition of knowledge in KBV; two main views are an objective and a socially constructed perspective. Typically, RBV-based research sees knowledge as a resource or capability essential for competitive advantage. Scholars viewing KBV as an RBV extension consider (tacit) knowledge the most crucial resource for competitiveness (Stoian et al., 2024). Since this study examines factors helping SMEs leverage their strengths to internationalize, it adopts this definition of knowledge.
Firms create and acquire knowledge through analyzing internal information assets (e.g., customer data) and through social interaction and networks, both internally and externally (Ray et al., 2023). Integration of this knowledge, especially the specialized and tacit knowledge held by employees, is crucial for aligning capabilities and enhancing performance (Foroudi et al., 2023; Herden, 2020). Three key elements underpin knowledge-based competitiveness: the extent of common knowledge across the organization, the integration of this knowledge with specialized insights, and organizational structures that promote communication and knowledge-sharing (Herden, 2020). The interaction between explicit and tacit knowledge, facilitated through organizational routines, social exchanges, and partnerships, drives innovation and adaptability (Ray et al., 2023; Stoian et al., 2024).
For SMEs, internationalization intensifies the relevance of KBV by exposing firms to diverse knowledge sources, networks, and learning opportunities not always available domestically (Sheppard, 2025; Zakery & Saremi, 2021). However, SMEs often face challenges due to limited financial and human capital, making it difficult to develop and apply new knowledge quickly (Magni et al., 2022). Internationalization requires both market-specific and general experiential knowledge, such as understanding how to operate in foreign environments. While market knowledge is context-specific, internationalization knowledge is cumulative and transferable across markets (Galdino et al., 2019). The lack of such knowledge increases the cost of entry, requiring investments in building local relationships, adapting offerings, and understanding legal and cultural differences. These costs can be mitigated by partnering with firms that possess relevant market knowledge and by leveraging advances in information and communication technologies (Martín et al., 2022).
Network Theory
The network theory of internationalization builds upon the Uppsala model by incorporating the [TK2] [J3] modern view of the business environment as a network of relationships rather than isolated market transactions (Morrish & Earl, 2021). Within this framework, firms internationalize by leveraging both intra- and inter-organizational ties, gaining access to partners’ resources, competencies, and new business opportunities over time rather than through one-time exchanges (Hietala et al., 2019). Network theory emphasizes that economic behavior is embedded in interpersonal relationships. Two key types of managerial networks are recognized: business ties, which facilitate coordination, resource sharing, and limit opportunism, and political ties, which offer access to market information and policy incentives. Both types function through social networks rather than formal institutions (Cao et al., 2022).
This approach outlines three internationalization processes, extension, penetration, and integration, and identifies four strategic network positions: early starter, late starter, lonely international, and international among internationals (Calheiros-Lobo et al., 2023). Firms embedded in strong social networks, especially SMEs, can use personal ties as “infomediaries” to access foreign markets, discover new opportunities, and enhance competitiveness through the transmission of international knowledge (Do et al., 2023). This alternative mechanism allows SMEs to overcome resource and skill limitations is cooperation with other firms. Networks can help firms acquire knowledge of foreign markets, institutions, rules, and regulations (Serrano et al., 2023). Two mechanisms within social network theory, network closure (NC) and structural holes (SH), provide further insights. NC refers to tightly knit networks with high trust and accountability, while SHs exist where actors bridge disconnected groups, giving them access to diverse information flows (Leppäaho et al., 2022).
SMEs must manage bonding (strong, close ties) and bridging ties (weaker, diverse connections) during internationalisation. Early-stage firms rely on bonding ties, but as they grow globally, bridging ties help access new knowledge and networks. Maintaining both needs resources, requiring a strategic balance (M. Yang et al., 2023). According to the Uppsala internationalization model, a firm must belong to a network to achieve success in international markets. Otherwise, it suffers from the liability of outsidership (Serrano et al., 2023). Literature varies on network classification in academic entrepreneurship and internationalization. Some differentiate local and international networks, others classify academic, institutional, social, formal, informal, horizontal, vertical, or primary and secondary networks. Most agree vertical networks with clients, suppliers, and buyers are key to international growth. Deeply networked firms gain advantages, sometimes substituting for other assets (Fernández-Alles et al., 2022).
Internationalization
“Internationalization" describes how firms gradually expand their global activities through a series of incremental decisions. It is often seen as a sequence of key choices, including selecting the location, entry mode (Baiyere et al., 2025), investment level, and managing foreign operations (Aghazadeh et al., 2024; Du et al., 2023). Alternatively, internationalization can be understood as both a process and a set of activities firms undertake to access international markets, increasing their engagement over time (Child et al., 2022). These activities extend beyond the domestic market, such as exporting products and R&D, foreign direct investment (FDI), which includes foreign production, foreign affiliates, and cross-border alliances. Exporting remains the most common form of SME internationalization, though more firms now participate through constellation and investment modes like interorganizational networks, alliances, and subsidiaries (Guimarães et al., 2021). The concept of international entrepreneurship further enriches this field, involving the discovery, enactment, evaluation, and exploitation of opportunities across borders to create new goods and services (Tolstoy et al., 2021).
Internationalization is a strategic approach for MSMEs to expand their operations, enter larger markets, and improve their competitiveness. E-commerce has become a transformative tool, allowing MSMEs to overcome traditional market barriers by offering platforms for global outreach with relatively low capital costs (Kirom et al., 2022). Key factors for successful internationalisation include foreign market knowledge, product innovation, and institutional networking. These help MSMEs navigate global market complexities, customise their offerings, and secure essential resources (Torkkeli et al., 2019). The international growth of SMEs is greatly influenced by export activities, foreign direct investment (FDI), and partnerships with foreign entities. An increase in exports signals market readiness and the ability to meet international standards, laying the foundation for broader global engagement (Haddoud et al., 2023). FDI brings vital financial resources and advanced skills, enabling SMEs to scale and adapt to various markets. Collaborations with foreign partners further support this by providing access to new markets, shared resources, and transfer of knowledge, all contributing to sustainable international growth (Falahat et al., 2021). These factors work together synergistically, fostering global competitiveness and resilience among SMES. Export activity, FDI, and foreign partnerships are key drivers of SME internationalization, providing initial market exposure, resource acquisition- including technology and expertise- and facilitating market access, knowledge sharing, and risk reduction. Collectively, these elements boost SMEs' global engagement and success (Guimarães et al., 2021).
Information and Communication Technologies (ICT) development has enabled small and new firms to pursue global opportunities, particularly through the internet, which supports the acquisition and interpretation of external knowledge. E-commerce, in particular, helps retail firms reach foreign customers and reduce costs (Tolstoy et al., 2021). Although it faced setbacks after the dot-com crash, digital technology has matured, enabling reliable, cost-effective, and automated customer interactions through usability design, robotics, and personalisation. Logistics have improved by integrating user interfaces with backend systems, enhancing transparency and connecting hubs to local centres, supported by third-party logistics services (Hånell et al., 2019). Continued ICT progress has expanded cross-border e-commerce, including online catalogues, promotions, ordering, payments, e-procurement, and participation in electronic marketplaces. Cross-border e-commerce refers to selling goods and services online to foreign customers (Cassia & Magno, 2022).
Foreign Market Knowledge
Since internationalization is regarded as a knowledge-driven process, access to knowledge is essential for SMEs facing environmental uncertainties and deciding on entry strategies for foreign markets. In this context, knowledge helps mitigate uncertainty, and accumulating relevant knowledge is crucial for the international growth of SMES (Oliveira et al., 2019). The knowledge-based perspective argues that a firm’s development relies on its ability to acquire and continuously update knowledge, with competitive advantages arising from the knowledge it possesses or can access, as well as its capacity to develop it (Zahoor et al., 2020). SMEs seeking to expand internationally often need to learn how to operate effectively in foreign markets. Therefore, the knowledge-based theory offers a valuable framework for understanding how networks support their members by providing access to knowledge, which can positively impact the firm’s performance (Falahat et al., 2021).
Market knowledge is information about servicing a specific foreign market, usually acquired by the firm operating there. It is market-specific and hard to transfer to other markets (Galdino et al., 2019). Foreign market knowledge is vital for successful internationalization (Mostafiz et al., 2023; Zahoor & Al-Tabbaa, 2021). There are three types: foreign business, institutional, and internationalisation knowledge (Mostafiz et al., 2023). A major obstacle in internationalization is the lack of market knowledge, which is costly as firms struggle to identify useful knowledge for overcoming challenges. This includes understanding rules, regulations, governments, cultures, and the costs of managing international sales and relationships across diverse countries (Martín et al., 2022). Managers gain experiential insights through ties with market actors like importers, exporters, trade partners, buyers, competitors, and governments, increasing their foreign market knowledge (Bhattacharya et al., 2022).
According to Edeh et al. (2020), possessing general knowledge about operating in foreign markets equips firms with a foundational understanding of internationalization that can be applied across various countries. As a result, companies can benefit not only from experiences in similar markets but also from those in diverse ones, since such knowledge is transferable and can influence decisions on market entry (Garrido et al., 2023). Additionally, having insights into foreign markets can support firms in applying technological expertise more effectively, as they are better positioned to navigate the local business context (Bhattacharya et al., 2022). Access to knowledge shared through market-specific and economic-setting interactions enhances a firm’s preparedness for global expansion. This market-specific knowledge includes familiarity with the firm's network in a given country, such as local suppliers, customers, competitors, as well as the unique characteristics of that market environment (Magni et al., 2022).
Product Innovation
Product innovation refers to the introduction of a good or service that is new or significantly improved in terms of characteristics and/or intended uses (Ringo et al., 2024). Product innovation is important for MSMEs if they are to compete more in international markets. Developing new or significantly improved products will put MSMEs in a better position to meet the specific demands of foreign markets, be more competitive, and have better opportunities for export growth (Duc Tran et al., 2023; Edeh et al., 2020; Ringo et al., 2024; Zahoor et al., 2022). Product innovations allow firms to differentiate their offerings and attract a wider variety of customers, offering them a unique position abroad. This innovation capability and product adaptability become even more critical for MSMEs from developing economies, as this creates strategic advantages in highly competitive and diverse markets (Edeh et al., 2020). Empirical studies confirm that product innovation is associated with higher export performance. For example, product innovation positively affects the intensity of exporting for those firms that invest in product innovation (Ayllón & Radicic, 2019). This is because innovation is key for companies to improve efficiency, reputation, and performance. As technologies evolve, competitors emerge, and consumer expectations shift rapidly. Innovation-driven export performance ensures sustainable success in international markets. Product innovations boost customer satisfaction and market share. Additionally, unique, high-quality products enhance export success (Bıçakcıoğlu-Peynirci et al., 2019).
However, product innovation success is contextual. Resource constraints and institutional support might differently affect the extent to which product innovations serve MSMEs in developing regions in achieving international success (Edeh et al., 2020). Patent and copyright procedures are crucial for fostering product innovation knowledge by protecting intellectual property (IP) and encouraging investments in research and development (R&D). These legal mechanisms safeguard novel ideas, enabling firms to capitalize on their innovations without the risk of misappropriation. This protection incentivizes enterprises to allocate resources toward creating unique products and technologies (Bento, 2021; Viglioni et al., 2023; W. Yang & Wang, 2024). Moreover, the ability to license or collaborate through patented technologies fosters knowledge sharing, enhancing open innovation models and driving collective advancements in product development (Chen & Chen, 2024; Holgersson & Granstrand, 2022). Familiarity with product development processes significantly enhances product innovation. Businesses that thoroughly understand the stages of product creation, from ideation to commercialization, can better identify areas for improvement and innovation. This expertise allows firms to integrate market demands, technological advancements, and regulatory considerations effectively into their innovation strategies (Idrees et al., 2023). Familiarity also enables companies to streamline R&D processes, reduce time-to-market, and increase the success rates of new products, fostering competitive advantages in dynamic industries (Chen & Chen, 2024)
Falahat et al. (2020) shows that many studies have proven the positive links between product innovation and firm performance, which is technically one of the main factor that could supports internationalization. The ability to develop and produce innovative and unique products determines a firms’ competitiveness, especially when operating internationally. Product innovation represents a firms’ ability to develop, modify or innovate the product to gain a wider market range. It is also supported by the empirical results of Nguyen-Van and Chang's (202) article, which prove the positive impact between product innovation and internationalisation. Du et al. (2023) and Akbar et al. (2022) also mentioned that to enter an international market, you need a competitive advantage and to get the competitive advantage you need to have some innovation to make your product unique and can compete with other product internationally. This relationship can be explained by the KBV theory, where knowledge and its links to innovation, is seen as a way for firms to gain competitive advantage and thus internationalize. (Costello, 2019; Stoian et al., 2024). In sum, product innovation knowledge is needed to enter international market.
Institutional Networking
Institutional-level networking is considered one of the critical success factors for MSMEs in conducting e-commerce and, more importantly, for smoothing out various complexities associated with internationalization (Fauzi & Sheng, 2022). In institutional environments that are supportive, such networking on the part of enterprises provides access to critical resources that might not be accessible, such as market intelligence and financial support (Torkkeli et al., 2019). Networking means the MSME's capability to build and maintain productive relations with other organizations. This may also allow MSMEs to overcome constraints, react positively to regulatory changes, and make effective use of institutional support systems, thereby enhancing their resilience and international performance (Stoian et al., 2017). The ability of MSMEs to network forms the various ways in which such firms can exploit the positive drivers of institutions and thereby reduce the risks of market entry and expansion (Torkkeli et al., 2019). Networking also increases the dynamic capabilities-particularly relevant for adaptability in the case of e-commerce MSMEs, enabling the firms to restructure and augment their resources according to shifting market demands (Su et al., 2020). Through such network connections, MSMEs enhance their competitiveness and position themselves better toward growth and innovation in a sustainable manner within digital markets. At an institutional level, this support does not only remove most barriers to internationalization but also confers a strategic advantage in the development of agility to successfully conduct e-commerce business in global landscapes (L. Hu et al., 2024; Kahveci, 2025).
Establishing connections with government agencies is pivotal for fostering institutional networking, particularly for MSMEs. These connections provide essential support such as regulatory guidance, financial incentives, and market insights that can bridge critical gaps in resources and expertise (Alkahtani et al., 2020). Government agencies often act as enablers, facilitating access to export opportunities and reducing barriers associated with internationalization, such as compliance with foreign market regulations (Handoyo et al., 2021). Such collaboration strengthens MSMEs’ ability to network institutionally by enhancing their capacity to navigate complex global markets and align with international standards (Bai et al., 2021). Frequent interaction with institutions, including trade associations and financial organizations, significantly enhances the scope of institutional networking for MSMEs. Regular engagement enables businesses to exchange vital market information, foster innovation, and build strategic alliances (Pu et al., 2021). These interactions often result in partnerships that provide competitive advantages, such as resource-sharing and collaborative product development. As highlighted by Torkkeli et al. (2019), institutional interactions support MSMEs in adapting to regulatory changes and accessing international markets, thereby enhancing their global competitiveness and resilience in the digital economy.
Firm Performance of SMEs That Internationalized
The internationalization of SMEs positively impacts their firm performance by enhancing profitability, growth, and competitive advantage. This is achieved through strategic activities such as eco-innovation, which improves operational efficiencies and market positioning (Oduro, 2024; Vuorio et al., 2020; Zahoor et al., 2020). Studies highlight that internationalized SMEs often show greater adaptability to environmental challenges and improved financial outcomes, leveraging international market access and innovative practices to outperform non-internationalized peers (Prasanna et al., 2019). A firm’s ability to efficiently manage its inventory is a critical indicator of operational performance and responsiveness to market demand. Inventory turnover, therefore, serves as both a sign and a driver of business efficiency and profitability (Seiler et al., 2020). This metric reflects how often a company sells and replaces its inventory over a given period, and it is particularly relevant in assessing supply chain effectiveness and demand forecasting accuracy (Alnaim & Kouaib, 2023). There are several ways to measure inventory turnover, most commonly as the ratio of cost of goods sold to average inventory held (Park & Kim, 2021), or through days inventory outstanding (DIO), which expresses inventory holding time in days (Z. Hu, 2025). High inventory turnover is generally seen as indicative of strong sales performance and lean inventory management, while low turnover may signal overstocking or weak demand. As such, inventory turnover is widely used as a proxy for operational efficiency, liquidity, and asset utilization (Agüero-Barreto et al., 2023; Kwak, 2019; Park & Kim, 2021)
Sales growth, also known as revenue growth, is also a way to measure a company’s performance. Revenue growth is strongly correlated with a company value, and company value is a metric many stakeholders, especially investors, observe to determine how good a company is performing (Titus Jr et al., 2022). It can also indicate a company is growing in market shares (Nguyen et al., 2021). Revenue growth also signifies an increase in operational capacity and employment, causing the company to be more influential overall (Vuković et al., 2022). Revenue growth is used by many literatures to determine a company’s performance, with many previous research using it as a key indicator when measuring other variables that could also impact a firm’s performance such as inclusivity, economies of scale, exports, financing policies, working capital, and technology (Chen & Chen, 2024; Del Mar Fuentes‐Fuentes et al., 2023; Parkhi et al., 2025; Rodeiro‐Pazos et al., 2023).
Hypothesis Development
Foreign market knowledge is vital for MSMES' internationalization, grounded in the Knowledge-Based View, which sees knowledge, especially tacit, embedded, and context-specific, as a strategic resource for competitive advantage (Grant, 1996; Pereira & Bamel, 2021; Sheppard, 2025). It helps MSMEs navigate complex international environments by providing insights into local preferences, regulations, norms, and competition, often only accessible through experience or networks (Bhattacharya et al., 2022; Galdino et al., 2019). Given resource constraints, access to accurate foreign market knowledge reduces entry costs, mitigates risks, and informs decisions on location, entry modes, and strategies (Du et al., 2023; Martín et al., 2022). It also aids in customizing offerings, complying with regulations, and using partnerships and ICT tools like e-commerce to reach global markets (Falahat et al., 2021; Tolstoy et al., 2021). Therefore, this research proposes the following hypothesis:
H1: Foreign Market Knowledge has a positive impact on the internationalization of MSMEs
Product innovation positively impacts MSMES' internationalization by enabling differentiation, meeting foreign market demands, and gaining competitive advantage. Based on the Knowledge-Based View, which sees knowledge and innovation as vital for sustained competitiveness, product innovation shows a firm’s ability to apply specialized knowledge to improve goods and services (Grant, 1996; Stoian et al., 2024). For MSMEs, especially in developing economies with limited resources, innovation is vital for adapting products to cultural, regulatory, and consumer preferences in international markets (Edeh et al., 2020; Sheppard, 2025). Evidence shows that investing in product innovation leads to higher export intensity and global performance by increasing efficiency, customer satisfaction, and brand reputation (Ayllón & Radicic, 2019; Bıçakcıoğlu-Peynirci et al., 2019). It also supports market entry by offering unique value propositions to overcome competition and access new markets (Akbar et al., 2022; Du et al., 2023). Legal protections like patents and copyrights safeguard intellectual property, promote knowledge-sharing, and boost R&D investments (Bento, 2021; Chen & Chen, 2024). Therefore, this research proposes the following hypothesis:
H2: Product innovation knowledge has a positive impact on the internationalization of MSMEs
Institutional networking is crucial for MSMEs' internationalisation, providing access to resources, support, and market opportunities that are otherwise hard to obtain. MSMEs face limitations in capital, knowledge, and market reach, but connections with government agencies, trade associations, and financial institutions offer regulatory guidance, financial incentives, and market intelligence (Alkahtani et al., 2020; Bai et al., 2021). These relationships help MSMEs respond to regulation, leverage support systems, and reduce risks in new markets (Stoian et al., 2017; Torkkeli et al., 2019). Networking also boosts dynamic capabilities, especially in e-commerce, enabling firms to restructure resources and adapt to global changes (Su et al., 2020). Regular interaction with institutional actors fosters strategic alliances, knowledge sharing, and access to export and investment opportunities, supporting sustainable growth (Falahat et al., 2021; Pu et al., 2021). Modern internationalization theories highlight that firms increasingly rely on networks, alliances, and digital platforms rather than only traditional exports (Child et al., 2022). ICT and cross-border e-commerce empower MSMEs to reach global markets efficiently, with institutional networks lowering entry barriers and aiding logistics, compliance, and technology use (Hånell et al., 2019; Tolstoy et al., 2021). Therefore, this research proposes the following hypothesis:
H3: Institutional networking has a positive impact on the internationalization of MSME
The internationalization of SMEs has a positive impact on firm performance by driving profitability, growth, and operational efficiency. Engaging in international markets allows SMEs to access broader customer bases, diversify revenue streams, and enhance competitiveness through exposure to new knowledge, technologies, and partnerships (Child et al., 2022; Falahat et al., 2021). This global engagement often leads to the adoption of strategic practices such as eco-innovation, which improves operational efficiency and strengthens market positioning, ultimately contributing to superior financial outcomes compared to non-internationalized firms (Oduro, 2024; Zahoor et al., 2020). Internationalized SMEs also demonstrate greater adaptability to environmental and market fluctuations, helping them outperform their domestic-only counterparts (Prasanna et al., 2019). Key indicators of firm performance—such as inventory turnover and sales (revenue) growth, reflect these gains. High inventory turnover, often found in internationally active SMEs, signals effective supply chain management and responsiveness to global demand, serving as a proxy for business efficiency and asset utilization (Seiler et al., 2020; Park & Kim, 2021). Similarly, revenue growth, which correlates with market expansion and increased operational capacity, is frequently observed in SMEs that engage in exports, FDI, and cross-border alliances (Haddoud et al., 2023; Vuković et al., 2022). These international activities not only boost financial performance but also enhance a firm’s strategic positioning and long-term sustainability. Therefore, this research proposes the following hypothesis:
H4: Internationalization of SME Has a Positive Impact on Firm Performance
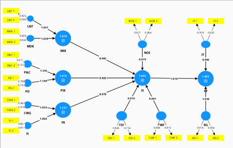
Figure 1

Methodology
This study adopts a quantitative cross-sectional research design, using a structured online questionnaire to collect data from MSME owners and managers. The survey targets 100 samples that are either already operating in international markets through e-commerce or aspire to do so. The research focuses on assessing three critical factors that contribute to MSME success in international markets, which are Foreign Market Knowledge, product innovation, and institutional networking. A purposive sampling method is used to select 100 samples across various sectors that either use or are interested in using e-commerce for internationalization. The respondents include MSME owners, managers, or individuals responsible for international business development. Data is collected through an online Google Form distributed to identified MSMEs via email and direct messages. The questionnaire consists of closed-ended questions using a 5-point Likert scale to measure the importance and impact of each success factor. The collected data was analyzed using PLS-SEM using the SmartPLS software.
Result
This study uses SmartPLS to analyse the factors that help (SMEs) to success in international markets. This model consists of several layers, starting from Indicators, which are the observable data, and then grouped into the dimensions, and finally combined into bigger picture called Variable latent.
The indicators L&T 1 and L&T 2 measure the dimension of Legal and Tax System (L&T), the indicators MDK 1 and MDK 2 measure the dimension of Market Demand Knowledge, the indicators P&C 1 and P&C 2 measure the dimension of Patent and Copyright Procedures (P&C), the indicators PD 1 and PD 2 measure the dimension of Product Development Familiarity (PD), the indicators CWG 1 and CWG 2 measure the dimension of Connection With Government Agencies (CWG), the indicators FI 1 and FI 2 measure the dimension of Frequent Interaction (FI), the indicators NOE 1 and NOE 2 measure the dimension of Number of Export (NOE), the indicators FDI 1 and FDI 2 measure the dimension of Foreign Direct Investment (FDI), the indicators CWF 1 and CWF 2 measure the dimension of Collaboration With Foreign (CWF), the indicators IT 1 and IT 2 measure the dimension of Inventory Turnover (IT), the indicators of RG 1 and RG 2 measure the dimension of Revenue Growth (RG)
Each of the dimension focuses as the parts of variable latent. Legal and Tax System (L&T) and Market Demand Knowledge (MDK) are the dimensions that measure the Foreign Market Knowledge (FMK) variable latent. Patent and Copyright Procedures (P&C) and Product Development Familiarity (PD) are the dimensions that measure the variable latent of Product Innovation Knowledge (PIK). Connection with Government Agencies (CWG) and Frequent Interaction (FI) are the dimensions that measure the variable latent of Institutional Networking (IN). Number of Export (NOE), Foreign Direct Investment (FDI), and Collaboration With Foreign (CWF) are the dimensions that measure the variable latent of Internationalization of SME (IS). Inventory Turnover (IT) and Revenue Growth (RG) are the dimensions that measure the variable latent of Firm Performance (FP)
Each of the variable latent focuses on a key part of International Success. Foreign Market Knowledge (FMK), Product Innovation Knowledge (PIK), and Institutional Networking (IN) are the variables that become the factors related to the variable of Internationalization of SME (IS), and the variable latent of IS is the factor that influences the dimension of Firm Performance (FP).
Outer Model
The outer model evaluation is conducted to assess the validity and reliability of the constructs and research instruments, which includes two stages of validity testing. Using SmartPLS, this analysis is performed by utilizing the 'calculate' function followed by selecting the PLS Algorithm procedure. Based on the results (as shown in the table), the Average Variance Extracted (AVE) values for all constructs are above 0.5, which confirms that each construct demonstrates convergent validity, indicating that the indicators collectively represent the intended constructs. Furthermore, the Composite Reliability (CR) for each construct exceeds 0.8, satisfying the reliability threshold. Similarly, the Cronbach’s Alpha (CA) values are all above 0.7, which further supports the internal consistency of the instruments used. These findings collectively confirm that all indicators are both valid and reliable, providing a strong basis for assessing their respective constructs. Consequently, the model passes the outer measurement evaluation and is suitable for progressing to the inner model (structural model).
Figure 2

| Variable | Average Variance Extracted (AVE) | Composite Reliability (CR) | Cronbach's Alpha (CA) |
| Foreign Market Knowledge | 0.901 | 0.973 | 0.963 |
| Product Innovation Knowledge | 0.638 | 0.871 | 0.798 |
| Institutional Networking | 0.854 | 0.959 | 0.943 |
| Internationalization of SME | 0.707 | 0.977 | 0.974 |
| Firm Performance | 0.721 | 0.982 | 0.980 |
Path Coefficient (Inner Model)
The inner model assessment focuses on the path coefficients, considering the magnitude of the effect, t-statistics, and p-values to determine hypothesis support. Following the standard criteria, a t-statistic value greater than 1.96 and a p-value less than 0.05 indicate statistical significance. The results of the hypothesis testing are summarized in the table.
| Hypothesis | Path Coefficient | T-Stats | Result |
| Foreign Market Knowledge -> Internationalization of SME | 0.274 | 19.531 | Supported |
| Product Innovation Knowledge -> Internationalization of SME | 0.177 | 16.601 | Supported |
| Institutional Networking -> Internationalization of SME | 0.242 | 12.285 | Supported |
| Internationalization of SME -> Firm Performance | 0.797 | 97.141 | Supported |
Based on the table of hypothesis test, the result shows high T-stats value, which indicates that each variable latent has the relationship that influence another variable. Based on the result, it shows that among the three factors that influence the Internationalization of SME (IS), Foreign Market Knowledge (FMK) has the strongest influence on the Internationalization of SME (IS). While among all variables, Internationalization of SME (IS) to the Firm Performance (FP) have the strongest relation and influence. This means that Internationalization of SME strongly affect the Firm Performance.
Discussion
Foreign Market Knowledge -> Internationalization of SME (H1)
The result of research found that the relation between variables Foreign Market Knowledge (FMK) and Internationalization of SME (IS) is related with the T-Value of 19.531 and Path Coefficient of 0.274. This variable is becoming the strongest factor that influence the internationalization of SME (IS) variable. Martin, Chetty, and Bai, (2022) study also confirms that Foreign Market Knowledge, particularly Foreign Market Entry (FME) knowledge, is crucial for successful internationalization in SMEs. FME knowledge significantly enhances systematic international market selection (γ = 0.42, p < 0.000), enabling firms to make informed, strategic decisions about entering new markets. This systematic approach mediates the relationship between FME knowledge and international performance, demonstrating that knowledge gained from prior market experiences reduces uncertainty and improves market-entry strategies. These findings highlight the importance of leveraging FME knowledge to drive effective and sustainable internationalization efforts.
Product Innovation Knowledge -> Internationalization of SME (H2)
The analysis reveals that product innovation significantly influences the internationalization of small and medium-sized enterprises (SMEs). This relationship is demonstrated by a path coefficient of 0.177, indicating a positive and moderate effect of product innovation on SME internationalization. Furthermore, the T-statistic value of 16.601 confirms the statistical significance of this relationship, exceeding the typical threshold for significance. These findings suggest that SMEs that prioritize and implement innovative products are more likely to expand their operations into international markets. The strong T-statistic highlights the robustness of this relationship, emphasizing the critical role of product innovation in driving SMEs' global competitiveness and market presence. Study by Falahat et al. (2020) shows that Product innovation knowledge plays a critical role in the internationalization of SMEs by enhancing their ability to adapt and innovate products that meet the diverse demands of global markets. This capability enables firms to modify, develop, and manage products effectively, thereby creating a competitive advantage that is crucial for success in international ventures. The study supports this with statistical evidence, showing a significant positive relationship between product innovation capability and competitive advantage (path coefficient: 0.144; t-value: 1.739, p < 0.05), validated through rigorous structural equation modeling. Furthermore, product innovation aligns with the Resource-Based View (RBV) theory, which emphasizes that unique and inimitable capabilities drive sustainable competitive advantage.
Institutional Networking -> Internationalization of SME (H3)
The findings indicate that institutional networking plays a significant role in the internationalization of small and medium-sized enterprises (SMEs). The path coefficient of 0.242 reflects a positive and moderate influence, suggesting that SMEs engaged in strong institutional networks are more likely to expand their operations internationally. Additionally, the T-statistic value of 12.285 reinforces the statistical significance of this relationship, surpassing the accepted thresholds for significance. These results underscore the importance of institutional networking as a key enabler for SMEs, providing access to critical resources, market information, and support systems that facilitate their entry into global markets. The study by Torkkeli et al. (2019) shows that a supportive institutional environment improves the international performance of SMEs both directly and through their ability to build and manage networks, especially cross-relational network competence (CRR). CRR helps firms take advantage of favorable conditions, highlighting that having strong networks is as important as the environment itself. This supports the idea that institutional environments affect international success not only on their own but also by helping businesses develop important skills like networking.
Internationalization of SME -> Firm Performance (H4)
Based on the results section, research found that all of the hypothesis are supported. The Internationalization of SME has the highest Path coefficient and T-value, which means Internationalization of SME strongly related to the Firm Performance. This result align with the previous research from Sun et al. (2019) which study the influence of internationalization on firm performance by using Panel Vector Autoregression with Exogenous variables (PVARX) model to analyze data from 1,220 firm over 20 years which shows that Internationalization positively impacts both short-term and long-term financial performance (measured by ROA) and reduces cash flow volatility (CFV), reflecting risk management benefits.
Conclusion
This study set out to examine the critical success factors enabling Indonesian micro, small, and medium enterprises (MSMEs) to internationalize through e-commerce and to assess how internationalization influences firm performance. Drawing on the Knowledge-Based View and Network Theory, the research empirically tested the roles of foreign market knowledge, product innovation knowledge, and institutional networking in driving MSME internationalization, as well as the subsequent performance outcomes. Using data from 100 Indonesian MSMEs and analyzing it through PLS-SEM, the study provides robust evidence that internationalization through e-commerce is not accidental but is shaped by distinct knowledge- and network-related capabilities.
The findings confirm that all three proposed factors significantly and positively influence MSME internationalization. Among them, foreign market knowledge emerges as the most influential determinant, underscoring the centrality of understanding foreign regulations, market demand, and institutional environments when engaging in cross-border e-commerce. This result reinforces the Knowledge-Based View, which emphasizes knowledge as a strategic and inimitable resource, particularly for MSMEs facing resource constraints. Product innovation knowledge also plays a meaningful role by enabling firms to adapt offerings to diverse international markets and sustain competitiveness. Similarly, institutional networking contributes significantly by facilitating access to regulatory guidance, government support, and strategic partnerships that reduce uncertainty and entry barriers in foreign markets.
Furthermore, the study demonstrates that MSME internationalization has a strong and positive impact on firm performance. The very high path coefficient between internationalization and performance indicates that firms engaged in international activities through e-commerce experience tangible operational and financial benefits, reflected in higher inventory turnover and revenue growth. This finding highlights internationalization not merely as a growth strategy, but as a critical mechanism for improving efficiency, market responsiveness, and long-term sustainability. In the context of developing economies such as Indonesia, e-commerce-based internationalization appears to be a particularly effective pathway for MSMEs to overcome traditional limitations of scale, capital, and geographic distance.
From a practical perspective, the results suggest several important implications. MSME owners and managers should prioritize the systematic development of foreign market knowledge, including regulatory awareness and demand analysis, before and during international expansion. Investments in product innovation should be aligned with international market requirements rather than purely domestic preferences. Additionally, active engagement with institutional actors such as government agencies, trade associations, and export facilitation bodies should be viewed as a strategic necessity rather than a supplementary activity. For policymakers, the findings underline the importance of strengthening institutional support systems, improving access to market intelligence, and designing targeted programs that enhance MSMEs’ knowledge and networking capabilities in the digital economy. this study contributes to the international business and SME literature by providing empirical evidence on how knowledge, innovation, and institutional networks jointly shape MSME internationalization through e-commerce and translate into improved firm performance. By highlighting the dominant role of foreign market knowledge and the performance-enhancing effects of internationalization, the research offers both theoretical insight and actionable guidance for MSMEs seeking sustainable participation in the global digital marketplace.
Despite its contributions, this study has several limitations that open avenues for future research. The use of a cross-sectional design limits the ability to capture dynamic learning effects and long-term performance outcomes of internationalization. Future studies could adopt longitudinal approaches to examine how knowledge accumulation and network development evolve over time. Additionally, expanding the sample size and including MSMEs from multiple countries or sectors would enhance generalizability and allow for comparative analysis. Further research may also incorporate additional firm-level factors, such as digital capabilities or entrepreneurial orientation, to enrich the understanding of MSME internationalization in e-commerce contexts.
References
- Abisuga-Oyekunle, O. A., Patra, S. K., & Muchie, M. (2020). SMEs in sustainable development: Their role in poverty reduction and employment generation in sub-Saharan Africa. African Journal of Science, Technology, Innovation and Development, 12(4), 405–419. https://doi.org/10.1080/20421338.2019.1656428
- Aghazadeh, H., Zandi, F., Amoozad Mahdiraji, H., & Sadraei, R. (2024). Digital transformation and SME internationalisation: Unravelling the moderated-mediation role of digital capabilities, digital resilience and digital maturity. Journal of Enterprise Information Management, 37(5), 1499–1526. https://doi.org/10.1108/JEIM-02-2023-0092
- Agüero-Barreto, A. J., Huaynalaya-Aguilar, A. C., & Quiroz-Flores, J. C. (2023). Improvement of Inventory Turnover by Lean and TQM Tools in a toy Trader Company SME. 2023 Congreso Internacional de Innovación y Tendencias En Ingeniería (CONIITI), 1–6. https://doi.org/10.1109/CONIITI61170.2023.10324184
- Akbar, Y., Balzano, M., & Bortoluzzi, G. (2022). The relationship between innovation and internationalization of SMEs: A review of theoretical perspectives. In D. Dikova & E. Ipsmiller (Eds.), Research Handbook on Innovation in International Business (pp. 6–33). Edward Elgar Publishing. https://doi.org/10.4337/9781800882942.00008
- Alkahtani, A., Nordin, N., & Khan, R. U. (2020). Does government support enhance the relation between networking structure and sustainable competitive performance among SMEs? Journal of Innovation and Entrepreneurship, 9(1), 14. https://doi.org/10.1186/s13731-020-00127-3
- Alnaim, M., & Kouaib, A. (2023). Inventory Turnover and Firm Profitability: A Saudi Arabian Investigation. Processes, 11(3), 716. https://doi.org/10.3390/pr11030716
- Amoah, J., Belas, J., Dziwornu, R., & Khan, K. A. (2022). Enhancing SME contribution to economic development: A perspective from an emerging economy. JOURNAL OF INTERNATIONAL STUDIES, 15(2), 63–76. https://doi.org/10.14254/2071-8330.2022/15-2/5
- Ayllón, S., & Radicic, D. (2019). Product innovation, process innovation and export propensity: Persistence, complementarities and feedback effects in Spanish firms. Applied Economics, 51(33), 3650–3664. https://doi.org/10.1080/00036846.2019.1584376
- Bai, C., Quayson, M., & Sarkis, J. (2021). COVID-19 pandemic digitization lessons for sustainable development of micro-and small- enterprises. Sustainable Production and Consumption, 27, 1989–2001. https://doi.org/10.1016/j.spc.2021.04.035
- Baiyere, A., Salmela, H., Nieminen, H., & Kankainen, T. (2025). Assessing digital capabilities for digital transformation—The MIND framework. Information Systems Journal, 35(1), 6–38. https://doi.org/10.1111/isj.12519
- Bento, P. (2021). Quantifying the Effects of Patent Protection on Innovation, Imitation, Growth, and Aggregate Productivity. The B.E. Journal of Macroeconomics, 21(1), 1–35. https://doi.org/10.1515/bejm-2019-0120
- Bhattacharya, S., Agnihotri, A., Yannopoulou, N., & Sakka, G. (2022). Technological knowledge and internationalization: Evidence from India. International Marketing Review, 39(3), 509–528. https://doi.org/10.1108/IMR-02-2021-0082
- Bıçakcıoğlu-Peynirci, N., Hizarci-Payne, A. K., Özgen, Ö., & Madran, C. (2019). Innovation and export performance: A meta-analytic review and theoretical integration. European Journal of Innovation Management, 23(5), 789–812. https://doi.org/10.1108/EJIM-06-2019-0149
- Calheiros-Lobo, N., Vasconcelos Ferreira, J., & Au-Yong-Oliveira, M. (2023). SME Internationalization and Export Performance: A Systematic Review with Bibliometric Analysis. Sustainability, 15(11), 8473. https://doi.org/10.3390/su15118473
- Cao, X., Li, P., Huang, X., & Fan, L. (2022). The dual mechanism of social networks on the relationship between internationalization and firm performance: Empirical evidence from china. PLOS ONE, 17(2), e0263674. https://doi.org/10.1371/journal.pone.0263674
- Cassia, F., & Magno, F. (2022). Cross-border e-commerce as a foreign market entry mode among SMEs: The relationship between export capabilities and performance. Review of International Business and Strategy, 32(2), 267–283. https://doi.org/10.1108/RIBS-02-2021-0027
- Chen, D., & Chen, S. (2024). Patent Protection Policy and Firms’ Green Technology Innovation: Mediating Roles of Open Innovation and Human Capital. Sustainability, 16(5), 2217. https://doi.org/10.3390/su16052217
- Child, J., Karmowska, J., & Shenkar, O. (2022). The role of context in SME internationalization – A review. Journal of World Business, 57(1), 101267. https://doi.org/10.1016/j.jwb.2021.101267
- Costello, G. J. (2019). Proposing an innovation-based view of the firm. The Irish Journal of Management, 37(1), 65–79. https://doi.org/10.2478/ijm-2018-0006
- Del Mar Fuentes‐Fuentes, M., Quintana‐García, C., Marchante‐Lara, M., & Benavides‐Chicón, C. G. (2023). Gender diversity, inclusive innovation and firm performance. Sustainable Development, 31(5), 3622–3638. https://doi.org/10.1002/sd.2615
- Do, H., Nguyen, B., & Shipton, H. (2023). Innovation and internationalization in an emerging market context: Moderating effects of interpersonal and organizational social networks. Journal of International Management, 29(2), 101014. https://doi.org/10.1016/j.intman.2023.101014
- Du, J., Zhu, S., & Li, W. H. (2023). Innovation through internationalization: A systematic review and research agenda. Asia Pacific Journal of Management, 40(3), 1217–1251. https://doi.org/10.1007/s10490-022-09814-z
- Duc Tran, C., Tien Thanh, P., & The Duy, D. (2023). Innovation and export: Evidence from manufacturing SMEs in a developing economy. International Journal of Development Issues, 22(2), 278–297. https://doi.org/10.1108/IJDI-02-2023-0051
- Edeh, J. N., Obodoechi, D. N., & Ramos-Hidalgo, E. (2020). Effects of innovation strategies on export performance: New empirical evidence from developing market firms. Technological Forecasting and Social Change, 158, 120167. https://doi.org/10.1016/j.techfore.2020.120167
- Falahat, M., Lee, Y.-Y., Soto-Acosta, P., & Ramayah, T. (2021). Entrepreneurial, market, learning and networking orientations as determinants of business capability and international performance: The contingent role of government support. International Entrepreneurship and Management Journal, 17(4), 1759–1780. https://doi.org/10.1007/s11365-020-00738-y
- Falahat, M., Ramayah, T., Soto-Acosta, P., & Lee, Y.-Y. (2020). SMEs internationalization: The role of product innovation, market intelligence, pricing and marketing communication capabilities as drivers of SMEs’ international performance. Technological Forecasting and Social Change, 152, 119908. https://doi.org/10.1016/j.techfore.2020.119908
- Fauzi, A. A., & Sheng, M. L. (2022). The digitalization of micro, small, and medium-sized enterprises (MSMEs): An institutional theory perspective. Journal of Small Business Management, 60(6), 1288–1313. https://doi.org/10.1080/00472778.2020.1745536
- Fernández-Alles, M., Hernández-Roque, D., Villanueva-Flores, M., & Díaz-Fernández, M. (2022). The impact of human, social, and psychological capital on academic spin-off internationalization. Journal of International Entrepreneurship, 20(3), 433–473. https://doi.org/10.1007/s10843-022-00311-4
- Foroudi, P., Gupta, S., Patel, P., Batsakis, G., Vaatanen, J., & Czinkota, M. (2023). The effect of home country characteristics on the internationalization of EMNEs: The moderating role of knowledge stock. International Business Review, 32(2), 101893. https://doi.org/10.1016/j.ibusrev.2021.101893
- Galdino, K. M., Rezende, S. F. L., & Lamont, B. T. (2019). Market and internationalization knowledge in entrepreneurial internationalization processes. International Journal of Entrepreneurial Behavior & Research, 25(7), 1580–1600. https://doi.org/10.1108/IJEBR-11-2018-0762
- Garrido, E., Giachetti, C., & Maicas, J. P. (2023). Navigating windows of opportunity: The role of international experience. Strategic Management Journal, 44(8), 1911–1938. https://doi.org/10.1002/smj.3485
- Grant, R. M. (1996). Toward a knowledge‐based theory of the firm. Strategic Management Journal, 17(S2), 109–122. https://doi.org/10.1002/smj.4250171110
- Guimarães, L. G. D. A., Blanchet, P., & Cimon, Y. (2021). Collaboration among Small and Medium-Sized Enterprises as Part of Internationalization: A Systematic Review. Administrative Sciences, 11(4), 153. https://doi.org/10.3390/admsci11040153
- Haddoud, M. Y., Kock, N., Onjewu, A.-K. E., Jafari-Sadeghi, V., & Jones, P. (2023). Technology, innovation and SMEs’ export intensity: Evidence from Morocco. Technological Forecasting and Social Change, 191, 122475. https://doi.org/10.1016/j.techfore.2023.122475
- Handoyo, S., Yudianto, I., & Fitriyah, F. K. (2021). Critical success factors for the internationalisation of small–medium enterprises in indonesia. Cogent Business & Management, 8(1), 1923358. https://doi.org/10.1080/23311975.2021.1923358
- Hånell, S. M., Rovira Nordman, E., Tolstoy, D., & Özbek, N. (2019). “It’s a new game out there”: E-commerce in internationalising retail SMEs. International Marketing Review, 37(3), 515–531. https://doi.org/10.1108/IMR-03-2018-0107
- Herden, T. T. (2020). Explaining the competitive advantage generated from Analytics with the knowledge-based view: The example of Logistics and Supply Chain Management. Business Research, 13(1), 163–214. https://doi.org/10.1007/s40685-019-00104-x
- Hietala, J., Hänninen, R., Kniivilä, M., & Toppinen, A. (2019). Networks in international opportunity recognition among Finnish wood product industry SMEs. Silva Fennica, 53(4). https://doi.org/10.14214/sf.10151
- Holgersson, M., & Granstrand, O. (2022). Value capture in open innovation markets: The role of patent rights for innovation appropriation. European Journal of Innovation Management, 25(6), 320–339. https://doi.org/10.1108/EJIM-02-2021-0114
- Hu, L., Filipescu, D. A., & Pergelova, A. (2024). Understanding SMEs’ internationalization through digital platforms: The role of knowledge sharing and consumer education. International Marketing Review, 41(5), 1044–1073. https://doi.org/10.1108/IMR-09-2023-0252
- Hu, Z. (2025). The Impact of Inventory Management on Corporate Financial Risk Management Capability. In X. Li, C. Yuan, & L. Vartiak (Eds.), Proceedings of the 8th International Conference on Economic Management and Green Development (pp. 451–458). Springer Nature Singapore. https://doi.org/10.1007/978-981-96-3236-7_40
- Idrees, H., Xu, J., Haider, S. A., & Tehseen, S. (2023). A systematic review of knowledge management and new product development projects: Trends, issues, and challenges. Journal of Innovation & Knowledge, 8(2), 100350. https://doi.org/10.1016/j.jik.2023.100350
- Kahveci, E. (2025). Digital Transformation in SMEs: Enablers, Interconnections, and a Framework for Sustainable Competitive Advantage. Administrative Sciences, 15(3), 107. https://doi.org/10.3390/admsci15030107
- Kirom, N. R., Sudarmiatin, S., & Hermawan, A. (2022). E-Commerce Strategy for MSME Innovation Development in the New Normal Era. International Journal of Environmental, Sustainability, and Social Science, 3(1), 169–178. https://doi.org/10.38142/ijesss.v3i1.125
- Kwak, J. K. (2019). Analysis of Inventory Turnover as a Performance Measure in Manufacturing Industry. Processes, 7(10), 760. https://doi.org/10.3390/pr7100760
- Leppäaho, T., Jack, S. L., & Plakoyiannaki, E. (2022). Network Mechanisms in the Entry and Post‐Entry Phases of Internationalization: Evidence from Finnish Family Firms. British Journal of Management, 33(4), 1991–2008. https://doi.org/10.1111/1467-8551.12564
- Magni, D., Chierici, R., Fait, M., & Lefebvre, K. (2022). A network model approach to enhance knowledge sharing for internationalization readiness of SMEs. International Marketing Review, 39(3), 626–652. https://doi.org/10.1108/IMR-03-2021-0110
- Martín, O. M., Chetty, S., & Bai, W. (2022). Foreign market entry knowledge and international performance: The mediating role of international market selection and network capability. Journal of World Business, 57(2), 101266. https://doi.org/10.1016/j.jwb.2021.101266
- Morrish, S. C., & Earl, A. (2021). Networks, institutional environment and firm internationalization. Journal of Business & Industrial Marketing, 36(11), 2037–2048. https://doi.org/10.1108/JBIM-05-2019-0230
- Mostafiz, M. I., Sambasivan, M., Goh, S.-K., & Ahmad, P. (2023). Configuring foreign market knowledge and opportunity recognition capabilities to predict the performance of export-manufacturing firms. Knowledge Management Research & Practice, 21(2), 316–330. https://doi.org/10.1080/14778238.2021.1919573
- Nguyen, L., Tan, T. K. P., & Nguyen, T. H. (2021). Determinants of Firm Value: An Empirical Study of Listed Trading Companies in Vietnam. The Journal of Asian Finance, Economics and Business, 8(6), 809–817. https://doi.org/10.13106/JAFEB.2021.VOL8.NO6.0809
- Nguyen‐Van, D., & Chang, C. (2021). Internationalization and product innovation in ASEAN: The moderating role of organizational innovation. Managerial and Decision Economics, 42(2), 437–462. https://doi.org/10.1002/mde.3245
- Oduro, S. (2024). Eco-innovation and SMEs’ sustainable performance: A meta-analysis. European Journal of Innovation Management, 27(9), 248–279. https://doi.org/10.1108/EJIM-11-2023-0961
- Oliveira, L., Bai, W., Johanson, M., Ratajczak-Mrozek, M., & Francioni, B. (2019). Uncertainty and Decision-Making in SME Internationalization: The Importance of Control, Prediction, and Knowledge. In R. V. Tulder, A. Verbeke, & B. Jankowska (Eds.), Progress in International Business Research (pp. 333–355). Emerald Publishing Limited. https://doi.org/10.1108/S1745-886220190000014018
- Park, E. (Olivia), & Kim, W.-H. (2021). The effect of inventory turnover on financial performance in the US restaurant industry: The moderating role of exposure to commodity price risk. Tourism Economics, 27(7), 1417–1429. https://doi.org/10.1177/1354816620923860
- Parkhi, S., Karande, K., Barge, P., Belal, H. M., & Foropon, C. R. H. (2025). Unfolding design and technology for superior sales growth under moderating effect of technological environment. Journal of Enterprise Information Management, 38(1), 1–13. https://doi.org/10.1108/JEIM-07-2022-0253
- Pereira, V., & Bamel, U. (2021). Extending the resource and knowledge based view: A critical analysis into its theoretical evolution and future research directions. Journal of Business Research, 132, 557–570. https://doi.org/10.1016/j.jbusres.2021.04.021
- Prakash, B., Kumar, I., & Kumar Verma, J. (2021). Barriers and potential solutions for MSMEs in developing economies: Evidence from India. Problems and Perspectives in Management, 19(4), 325–337. https://doi.org/10.21511/ppm.19(4).2021.26
- Prasanna, R., Jayasundara, J., Naradda Gamage, S. K., Ekanayake, E., Rajapakshe, P., & Abeyrathne, G. (2019). Sustainability of SMEs in the Competition: A Systemic Review on Technological Challenges and SME Performance. Journal of Open Innovation: Technology, Market, and Complexity, 5(4), 100. https://doi.org/10.3390/joitmc5040100
- Pu, G., Qamruzzaman, Md., Mehta, A. M., Naqvi, F. N., & Karim, S. (2021). Innovative Finance, Technological Adaptation and SMEs Sustainability: The Mediating Role of Government Support during COVID-19 Pandemic. Sustainability, 13(16), 9218. https://doi.org/10.3390/su13169218
- Qasim, S., Rizov, M., & Zhang, X. (2021). Financial constraints and the export decision of Pakistani firms. International Journal of Finance & Economics, 26(3), 4557–4573. https://doi.org/10.1002/ijfe.2030
- Ray, P., Ray, S., & Kumar, V. (2023). A knowledge-based view of emerging market firm internationalization: The case of the Indian IT industry. Journal of Knowledge Management, 27(4), 1086–1108. https://doi.org/10.1108/JKM-08-2021-0660
- Ringo, D. S., Kazungu, I., & Tegambwage, A. G. (2024). Effect of innovation capabilities on export performance: Evidence from manufacturing SMEs in Tanzania. Technological Sustainability, 3(1), 24–40. https://doi.org/10.1108/TECHS-09-2022-0038
- Rodeiro‐Pazos, D., Fernández‐López, S., Rios‐Rodríguez, R., & Dios‐Vicente, A. (2023). Working capital management and firm sales growth: Evidence from fish processing industry. Agribusiness, 39(4), 1254–1278. https://doi.org/10.1002/agr.21816
- Seiler, A., Papanagnou, C., & Scarf, P. (2020). On the relationship between financial performance and position of businesses in supply chain networks. International Journal of Production Economics, 227, 107690. https://doi.org/10.1016/j.ijpe.2020.107690
- Sekhar, S. C., & Radha, N. (2019). Impact of Globalization on MSME: Prospects, Challenges and Policy Implementation on Economic Growth. International Journal of Trend in Scientific Research and Development, 3(6), 2456–6470.
- Serrano, R., Dejo‐Oricain, N., Ferrer, J., Pinilla, V., Abella‐Garcés, S., & Maza, M. T. (2023). Domestic clustered networks and internationalization of agrifood SMEs. Agribusiness, 39(1), 167–195. https://doi.org/10.1002/agr.21761
- Sheppard, M. (2025). Pathway-specific effects of internationalization on the entrepreneurial orientation–innovation relationship in SMEs. International Marketing Review. https://doi.org/10.1108/IMR-11-2024-0464
- Stoian, M.-C., Rialp, J., & Dimitratos, P. (2017). SME Networks and International Performance: Unveiling the Significance of Foreign Market Entry Mode: SME Networks and International Performance: Unveiling the Significance of Foreign Market Entry Mode. Journal of Small Business Management, 55(1), 128–148. https://doi.org/10.1111/jsbm.12241
- Stoian, M.-C., Tardios, J. A., & Samdanis, M. (2024). The knowledge-based view in international business: A systematic review of the literature and future research directions. International Business Review, 33(2), 102239. https://doi.org/10.1016/j.ibusrev.2023.102239
- Su, F., Khan, Z., Kyu Lew, Y., Il Park, B., & Shafi Choksy, U. (2020). Internationalization of Chinese SMEs: The role of networks and global value chains. BRQ Business Research Quarterly, 23(2), 141–158. https://doi.org/10.1177/2340944420916339
- Titus Jr, V., Pieper, J. R., Josefy, M., & Welbourne, T. M. (2022). How does your garden grow? The interface of employee and sales growth post IPO. Strategic Entrepreneurship Journal, 16(4), 671–698. https://doi.org/10.1002/sej.1427
- Tolstoy, D., Nordman, E. R., Hånell, S. M., & Özbek, N. (2021). The development of international e-commerce in retail SMEs: An effectuation perspective. Journal of World Business, 56(3), 101165. https://doi.org/10.1016/j.jwb.2020.101165
- Torkkeli, L., Kuivalainen, O., Saarenketo, S., & Puumalainen, K. (2019). Institutional environment and network competence in successful SME internationalisation. International Marketing Review, 36(1), 31–55. https://doi.org/10.1108/IMR-03-2017-0057
- Viglioni, M. T. D., Calegario, C. L. L., Aveline, C. E. S., Ferreira, M. P., Borini, F. M., & Bruhn, N. C. P. (2023). Effects of intellectual property rights on innovation and economic activity: A non-linear perspective from Latin America. Structural Change and Economic Dynamics, 67, 359–371. https://doi.org/10.1016/j.strueco.2023.09.001
- Vuković, B., Peštović, K., Mirović, V., Jakšić, D., & Milutinović, S. (2022). The Analysis of Company Growth Determinants Based on Financial Statements of the European Companies. Sustainability, 14(2), 770. https://doi.org/10.3390/su14020770
- Vuorio, A., Torkkeli, L., & Sainio, L.-M. (2020). Service innovation and internationalization in SMEs: Antecedents and profitability outcomes. Journal of International Entrepreneurship, 18(1), 92–123. https://doi.org/10.1007/s10843-019-00266-z
- Yang, M., Gabrielsson, P., & Andersson, S. (2023). Entrepreneurs’ Social Ties and International Digital Entrepreneurial Marketing in Small and Medium-Sized Enterprise Internationalization. Journal of International Marketing, 31(4), 1–22. https://doi.org/10.1177/1069031X231178220
- Yang, W., & Wang, X. (2024). The impact of patent protection on technological innovation: A global value chain division of labor perspective. Technological Forecasting and Social Change, 203, 123370. https://doi.org/10.1016/j.techfore.2024.123370
- Yusgiantoro, I., Wirdiyanti, R., Soekarno, S., Damayanti, S., & Mambea, I. (2019). The Impact of E-commerce Adoption on MSMEs Performance and Financial Inclusion in Indonesia (Study No. WP/19/06; pp. 1–19). Otoritas Jasa Keuangan. https://ojk.go.id/id/data-dan-statistik/research/working-paper/Documents/OJK_WP.19.06.pdf
- Zahoor, N., & Al-Tabbaa, O. (2021). Post-entry internationalization speed of SMEs: The role of relational mechanisms and foreign market knowledge. International Business Review, 30(1), 101761. https://doi.org/10.1016/j.ibusrev.2020.101761
- Zahoor, N., Al‐Tabbaa, O., Khan, Z., & Wood, G. (2020). Collaboration and Internationalization of SMEs: Insights and Recommendations from a Systematic Review. International Journal of Management Reviews, 22(4), 427–456. https://doi.org/10.1111/ijmr.12238
- Zahoor, N., Khan, Z., Arslan, A., Khan, H., & Tarba, S. Y. (2022). International open innovation and international market success: An empirical study of emerging market small and medium-sized enterprises. International Marketing Review, 39(3), 755–782. https://doi.org/10.1108/IMR-12-2020-0314
- Zakery, A., & Saremi, M. S. (2021). Knowledge and intellectual capital in internationalizing SMEs, case study in technology-based health companies. Journal of Intellectual Capital, 22(2), 219–242. https://doi.org/10.1108/JIC-02-2020-0048